• 前置作業
  • 一台主機
  • 二台主機
  • 三台主機
  • 個案分析
  • 郵件閘道應用方案
  • 圖表對照說明

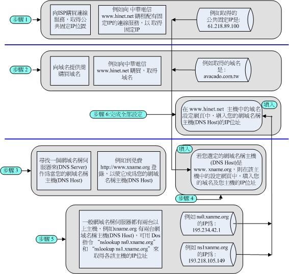
取得域名及網址 - 選擇DNS由託管DNS業者代管

選擇自行架設DNS伺服器

TOP
1 IP位址

110.1

Server A

選單 及 指令 範例設置
System->網路->LAN/DHCP  
LAN IP位址 (192.168.2~254.1或172.16.0~254.1) 192.168.2.1
LAN 子網路遮罩 255.255.255.0
“啟動DHCP伺服器 ” 勾選核取方塊以啟動
DHCP 啟始IP (192.168.2~254.100或172.16.0~254.100) 192.168.2.100
DHCP 終點IP (192.168.2~254.200或172.16.0~254.200) 192.168.2.200
Dns->工具->選項  
啟動DNS服務 此主機若不是DNS伺服器請清空核取方塊並按下重置
Storage->設定->更改備份時間  
新增 備份時間 24:00 hh:mm
Storage->設定->備份規則  
“立即清除所有暫存檔案” 勾選核取方塊以啟動
保留資料的時間期限 欲留存幾週的資料
到達該極限時發送郵件警報 留存的資料到達硬碟的幾%該發送郵件警告
Storage->設定->更改需發送郵件警報的極限設定  
新增 郵件帳號 (需填入完整的郵件地址) user@DomainName.com

Wireless AP

A. Wireless AP是單純的無線基地台 --- 只需接上網路即可

B. Wireless AP是無線IP分享器
1. 只接線WAN 將會與Intranet (LAN)的網路分隔,無法享有Intranet (LAN)資源,如:印表機分享、 檔案目錄分享。

2. 只接線LAN (意即WAN不接網路線) 可享有Intranet (LAN)的分享資源,如:印表機分享、檔案目錄分享,但必須將該 Wireless AP的DHCP功能關閉,並設定與Intranet (LAN)相同區段的固定IP。 (倘若無法改變該Wireless AP的IP區段,便須將系統主機的DHCP改成與Wireless AP同區段。)

基本網路設定 TOP

210.1

Server A

選單及指令 範例設置
System->網路->LAN/DHCP  
LAN IP位址 (192.168.2~254.1或172.16.0~254.1) 192.168.2.1
LAN 子網路遮罩 255.255.255.0
“啟動DHCP伺服器 ” 勾選核取方塊以啟動
DHCP 啟始IP (192.168.2~254.100或172.16.0~254.100) 192.168.2.100
DHCP 終點IP (192.168.2~254.200或172.16.0~254.200) 192.168.2.200
Dns->工具->選項  
啟動DNS服務 此主機若不是DNS伺服器請清空核取方塊並按下重置

Server B

選單及指令 範例設置
System->網路->LAN/DHCP  
LAN IP位址 (設定一個固定的虛擬IP.) 192.168.2.2
LAN 子網路遮罩 255.255.255.0
“啟動DHCP伺服器 ” 勿勾選核取方塊,DHCP伺服器必須為關閉
Dns->工具->選項  
啟動DNS服務 此主機若不是DNS伺服器請清空核取方塊並按下重置
Storage->設定->更改備份時間  
新增 備份時間 24:00 hh:mm
Storage->設定->備份規則  
“立即清除所有暫存檔案” 勾選核取方塊以啟動
保留資料的時間期限 欲留存幾週的資料
到達該極限時發送郵件警報 留存的資料到達硬碟的幾%該發送郵件警告
Storage->設定->更改需發送郵件警報的極限設定  
新增 郵件帳號 (需填入完整的郵件地址) user@DomainName.com

Wireless AP

A. Wireless AP是單純的無線基地台 --- 只需接上網路即可

B. Wireless AP是無線IP分享器
1. 只接線WAN 將會與Intranet (LAN)的網路分隔,無法享有Intranet (LAN)資源,如:印表機分享、 檔案目錄分享。

2. 只接線LAN (意即WAN不接網路線) 可享有Intranet (LAN)的分享資源,如:印表機分享、檔案目錄分享,但必須將該 Wireless AP的DHCP功能關閉,並設定與Intranet (LAN)相同區段的固定IP。 (倘若無法改變該Wireless AP的IP區段,便須將系統主機的DHCP改成與Wireless AP同區段。)

基本網路設定 TOP
1 IP位址
2 IP位址
3 IP位址

301.1

Server A

選單及指令 範例設置
System->網路->LAN/DHCP  
LAN IP位址 (192.168.2~254.1或172.16.0~254.1) 192.168.2.1
LAN 子網路遮罩 255.255.255.0
“啟動DHCP伺服器 ” 勾選核取方塊以啟動
DHCP 啟始IP (192.168.2~254.100或172.16.0~254.100) 192.168.2.100
DHCP 終點IP (192.168.2~254.200或172.16.0~254.200) 192.168.2.200
Dns->工具->選項  
啟動DNS服務 此主機若不是DNS伺服器請清空核取方塊並按下重置
VPN->連接->網路位址儲庫  
網路位址 (使用VPN必須指定子網路。為避免網路衝突,本地網路環境中的任何其他地方都不應再使用此相同的子網路。) 172.16.38.0
子網路遮罩 (參考該VPN子網路) 255.255.255.0
同時支援的最大客戶數量 您所能允許的最大連線數,如無特殊需求,使用預設值即可
“關閉VPN伺服器程式” 如要中斷所有與此主機的VPN連線,請勾取並送出
VPN->連接->訊息流推向設定  
目的網路 (網路網域。最好設定兩組,VPN的子網路/目的端的子網路) 172.16.38.0 / 192.168.2.0
子網路遮罩 (參考該子網路)255.255.255.0
VPN->連接->產出授權鑰  
國碼/州碼/位置/組織名稱/組織性質/Email 任意(除非有意將整個編碼重新編排過,否則不需變動)
CA生成/伺服器的認證和密鑰 通用名稱 任意(除非密鑰要更新,否則只要有產出過一次授權文件,便不需更動)
用戶的認證和密鑰 通用名稱 任意
用戶配置設置清單 每個用戶端、伺服器和CA上的“通用名稱”都應該是唯一的。如果用戶配置設置清單中沒有顯示有通用名稱,那就意味著通用名稱可以被複製,讓用戶端使用此通用名稱並不安全。 在這種情況下,您可以按 徹底清除 按鈕來清除所有資料。
VPN->連接->用戶端文檔下載  
用戶配置設置清單 "逐一用戶密鑰下載" 意指下載VPN用戶端的設定檔案;"用戶端程式下載" 則指下載所有在Windows 端執行的VPN用戶端程式。而在VPN所有設定完成,請按下"載入"

Server B

選單 及 指令 範例設置
System->網路->LAN/DHCP  
LAN IP位址 (設定一個固定的虛擬IP.) 192.168.2.2
LAN 子網路遮罩 255.255.255.0
“啟動DHCP伺服器 ” 勿勾選核取方塊,DHCP伺服器必須為關閉
Dns->工具->選項  
啟動DNS服務 此主機若不是DNS伺服器請清空核取方塊並按下重置
Email->基本設定->網域名稱/主機  
使用於郵件發送的特定網域名稱 DomainName.com
郵件發送的特定主機名稱 mail.DomainName.com
Email->基本設定->網頁郵件  
網頁郵件檯頭設定 (設定您所喜愛的網頁郵件的名子,它將顯示在網頁郵件的登入畫面上) Azblink Mail Service
Email->進階選項->轉送服務控制 為Storage在非郵件主機端發送郵件需求而設
無須驗證即可經由此伺服器送出郵件的IP位址或子網路 (允許此網路中的使用者無須驗證即可送出郵件。)192.168.2.0/24

Server C

選單及指令 範例設置
System->網路->LAN/DHCP  
LAN IP位址 (設定一個固定的虛擬IP.) 192.168.2.3
LAN 子網路遮罩 255.255.255.0
“啟動DHCP伺服器 ” 勿勾選核取方塊,DHCP伺服器必須為關閉
Dns->工具->選項  
啟動DNS服務 此主機若不是DNS伺服器請清空核取方塊並按下重置
Storage->設定->更改備份時間  
新增備份時間 24:00 hh:mm
Storage->設定->備份規則  
“立即清除所有暫存檔案” 勾選核取方塊以啟動
保留資料的時間期限 欲留存幾週的資料
到達該極限時發送郵件警報 留存的資料到達硬碟的幾%該發送郵件警告
Storage->設定->更改需發送郵件警報的極限設定  
新增郵件帳號 (需填入完整的郵件地址) user@DomainName.com

Wireless AP

A. Wireless AP是單純的無線基地台 --- 只需接上網路即可

B. Wireless AP是無線IP分享器
1. 只接線WAN 將會與Intranet (LAN)的網路分隔,無法享有Intranet (LAN)資源,如:印表機分享、 檔案目錄分享。

2. 只接線LAN (意即WAN不接網路線) 可享有Intranet (LAN)的分享資源,如:印表機分享、檔案目錄分享,但必須將該 Wireless AP的DHCP功能關閉,並設定與Intranet (LAN)相同區段的固定IP。 (倘若無法改變該Wireless AP的IP區段,便須將系統主機的DHCP改成與Wireless AP同區段。)

基本網路設定 TOP

小型企業方案1

Server A

選單及指令 範例設置
System->網路->LAN/DHCP  
LAN IP位址 (設定一個固定的虛擬IP.) 192.168.2.2
LAN 子網路遮罩 255.255.255.0
“啟動DHCP伺服器 ” 勿勾選核取方塊,DHCP伺服器必須為關閉
Dns->工具->選項  
啟動DNS服務 此主機若不是DNS伺服器請清空核取方塊並按下重置
VPN->連接->網路位址儲庫  
網路位址 (使用VPN必須指定子網路。為避免網路衝突,本地網路環境中的任何其他地方都不應再使用此相同的子網路。) 172.16.38.0
子網路遮罩 (參考該VPN子網路) 255.255.255.0
同時支援的最大客戶數量 您所能允許的最大連線數,如無特殊需求,使用預設值即可
“關閉VPN伺服器程式” 如要中斷所有與此主機的VPN連線,請勾取並送出
VPN->連接->訊息流推向設定  
目的網路 (網路網域。最好設定兩組,VPN的子網路/目的端的子網路) 172.16.38.0 / 192.168.2.0
子網路遮罩 (參考該子網路)255.255.255.0
VPN->連接->產出授權鑰  
國碼/州碼/位置/組織名稱/組織性質/Email 任意(除非有意將整個編碼重新編排過,否則不需變動)
CA生成/伺服器的認證和密鑰 通用名稱 任意(除非密鑰要更新,否則只要有產出過一次授權文件,便不需更動)
用戶的認證和密鑰 通用名稱 任意
用戶配置設置清單 每個用戶端、伺服器和CA上的“通用名稱”都應該是唯一的。如果用戶配置設置清單中沒有顯示有通用名稱,那就意味著通用名稱可以被複製,讓用戶端使用此通用名稱並不安全。 在這種情況下,您可以按 徹底清除 按鈕來清除所有資料。
VPN->連接->用戶端文檔下載  
用戶配置設置清單 "逐一用戶密鑰下載" 意指下載VPN用戶端的設定檔案;"用戶端程式下載" 則指下載所有在Windows 端執行的VPN用戶端程式。而在VPN所有設定完成,請按下"載入"

Server B

選單 及 指令 範例設置
System->網路->LAN/DHCP  
LAN IP位址 (設定一個固定的虛擬IP.) 192.168.2.3
LAN 子網路遮罩 255.255.255.0
“啟動DHCP伺服器 ” 勿勾選核取方塊,DHCP伺服器必須為關閉
Dns->工具->選項  
啟動DNS服務 此主機若不是DNS伺服器請清空核取方塊並按下重置
Email->基本設定->網域名稱/主機  
使用於郵件發送的特定網域名稱 DomainName.com
郵件發送的特定主機名稱 mail.DomainName.com
Email->基本設定->網頁郵件  
網頁郵件檯頭設定 (設定您所喜愛的網頁郵件的名子,它將顯示在網頁郵件的登入畫面上) Azblink Mail Service
Email->進階選項->轉送服務控制 為Storage在非郵件主機端發送郵件需求而設
無須驗證即可經由此伺服器送出郵件的IP位址或子網路 (允許此網路中的使用者無須驗證即可送出郵件。)192.168.2.0/24

Server C

選單及指令 範例設置
System->網路->LAN/DHCP  
LAN IP位址 (192.168.2~254.1或172.16.0~254.1) 192.168.2.1
LAN 子網路遮罩 255.255.255.0
“啟動DHCP伺服器 ” 勾選核取方塊以啟動
DHCP 啟始IP (192.168.2~254.100或172.16.0~254.100) 192.168.2.100
DHCP 終點IP (192.168.2~254.200或172.16.0~254.200) 192.168.2.200
Dns->工具->選項  
啟動DNS服務 此主機若不是DNS伺服器請清空核取方塊並按下重置
Storage->設定->更改備份時間  
新增 備份時間 24:00 hh:mm
Storage->設定->備份規則  
“立即清除所有暫存檔案” 勾選核取方塊以啟動
保留資料的時間期限 欲留存幾週的資料
到達該極限時發送郵件警報 留存的資料到達硬碟的幾%該發送郵件警告
Storage->設定->更改需發送郵件警報的極限設定  
新增郵件帳號 (需填入完整的郵件地址) user@DomainName.com

Wireless AP

A. Wireless AP是單純的無線基地台 --- 只需接上網路即可

B. Wireless AP是無線IP分享器
1. 只接線WAN 將會與Intranet (LAN)的網路分隔,無法享有Intranet (LAN)資源,如:印表機分享、 檔案目錄分享。

2. 只接線LAN (意即WAN不接網路線) 可享有Intranet (LAN)的分享資源,如:印表機分享、檔案目錄分享,但必須將該 Wireless AP的DHCP功能關閉,並設定與Intranet (LAN)相同區段的固定IP。 (倘若無法改變該Wireless AP的IP區段,便須將系統主機的DHCP改成與Wireless AP同區段。)

基本網路設定 TOP

101.1

邊界控制路由+郵件伺服器+郵件閘道

選單及指令 設定
System->網路->網際網路  
IP位址 61.218.89.123
子網路遮罩 255.255.255.0
預設閘道 61.218.89.121
網域名稱 azblink.com
DNS伺服器 61.218.89.123(假設亦是DNS伺服器)
DNS伺服器2 168.95.1.1
主機名稱 abc(可視所需來定名,但必須為英文或數字,請避免使用特殊符號)
System->網路->LAN/DHCP  
LAN IP位址 172.16.9.1
LAN 子網路遮罩 255.255.255.0
“啟動DHCP伺服器 ” 若是欲以此主機為DHCP伺服器請勾選,否請取消
DHCP 啟始IP 172.16.9.100(可自行設定所需的範圍)
DHCP 終點IP 172.16.9.200(可自行設定所需的範圍)
Dns->網路區域->區域管理  
區域檢視 區域 azblink.com
反向區域檢視 IP位址 61.218.89
DNS紀錄 主機 ns0.azblink.com.
位址(A)紀錄 主機 ns0
位址(A)紀錄 IP位址 61.218.89.123
位址(A)紀錄 主機 @
位址(A)紀錄 IP位址 61.218.89.123
別名(CNAME)紀錄 別名 mail
別名(CNAME)紀錄 伺服器 ns0
郵件交換(MX)紀錄 順序 10
郵件交換(MX)紀錄 伺服器 mail
Border Control->進階選項->新增規則  
指令 ACCEPT
來源 net
目的地 fw
協定 udp
目的傳輸埠 53
Border Control->基本設定->LAN-NET路由迴路  
區網中的來源網路 172.16.9.0/24
外傳輸埠訊息原始的目的IP 61.218.89.123
協定 TCP
傳輸埠號 80
區網中的新目的IP 172.16.9.1
Border Control->基本設定->LAN-NET路由迴路  
區網中的來源網路 172.16.9.0/24
外傳輸埠訊息原始的目的IP 61.218.89.123
協定 TCP
傳輸埠號 8081
區網中的新目的IP 172.16.9.1
Email->基本設定->網域名稱/主機  
使用於郵件發送的特定網域名稱 azblink.com
郵件發送的特定主機名稱 mail.azblink.com
Email->基本設定->網頁郵件  
網頁郵件檯頭設定 視所需來定名,必須為英文或數字
Email->進階選項->郵件轉送  
配送接收到的郵件到次網域: 轉送到別的主機 勾選並按下送出
轉送過濾器:加上垃圾郵件標籤/儲存任何經過本主機的郵件/不將垃圾郵件續傳 選擇所要的功能勾選並按下送出

Wireless AP

A. Wireless AP是單純的無線基地台 --- 只需接上網路即可

B. Wireless AP是無線IP分享器
1. 只接線WAN 將會與Intranet (LAN)的網路分隔,無法享有Intranet (LAN)資源,如:印表機分享、 檔案目錄分享。

2. 只接線LAN (意即WAN不接網路線) 可享有Intranet (LAN)的分享資源,如:印表機分享、檔案目錄分享,但必須將該 Wireless AP的DHCP功能關閉,並設定與Intranet (LAN)相同區段的固定IP。 (倘若無法改變該Wireless AP的IP區段,便須將系統主機的DHCP改成與Wireless AP同區段。)

基本網路設定 TOP